Designing Instagram's News Feed System

D.Expipoint 20 views
Designing Instagram's News Feed System

Designing Instagram’s News Feed System: A Deep Dive

Hey guys, ever wondered how Instagram actually works behind the scenes? Specifically, how does that magical news feed get populated with all the amazing photos and videos you see? Today, we’re diving deep into the Instagram news feed system design . It’s not as simple as just showing you the latest posts from people you follow. Oh no, there’s a whole lot of smart engineering going on to make sure you see the most relevant content at the right time . We’re talking about massive scale, real-time updates, and a whole lot of algorithms. So, grab your coffee, get comfy, and let’s break down how this incredible system is built. Understanding the core principles of designing such a system can also shed light on how other popular social media platforms curate their content, offering valuable insights for anyone interested in large-scale distributed systems, data engineering, or even just curious about the tech powering our digital lives. We’ll explore the key components, the challenges involved, and the ingenious solutions Instagram employs to deliver a personalized and engaging experience to millions of users worldwide. This isn’t just about pretty pictures; it’s about the robust infrastructure that makes it all happen seamlessly.

The Core Challenge: Scale and Relevance

The Instagram news feed system design faces an immediate and colossal challenge: scale. We’re talking about hundreds of millions, if not billions, of active users. Each user generates a firehose of content – posts, stories, reels, likes, comments, follows, and more. And each user consumes content from hundreds, even thousands, of other users they follow. The system needs to ingest all this data, process it, rank it, and deliver a personalized feed to every single user, instantly . This isn’t a simple chronological list anymore. Instagram’s goal is to show you what it thinks you’ll want to see, based on your past behavior, your relationships with other users, the recency of the content, and a myriad of other factors. This means a highly sophisticated ranking algorithm is at play, constantly learning and adapting. The sheer volume of data is staggering. Imagine storing every photo, video, like, comment, and interaction for billions of users. Then, for each user, imagine retrieving and ranking potentially thousands of posts from their follow graph, all within milliseconds. This requires a distributed system architecture that can handle massive throughput, low latency, and high availability. Downtime is not an option, and a slow feed is a recipe for user churn. The system must be resilient, fault-tolerant, and capable of scaling horizontally to accommodate growth. We’re talking about petabytes of data and requests numbering in the trillions per day. The complexity doesn’t stop at just displaying posts; it extends to features like suggested posts, ads, and even filtering out content that might be sensitive or harmful. The constant need for personalization means the system must maintain detailed user profiles and understand intricate relationships between users and content. It’s a constant balancing act between delivering fresh, relevant content and ensuring the system remains performant and stable under immense pressure. The Instagram news feed system design is a masterclass in tackling these problems head-on.

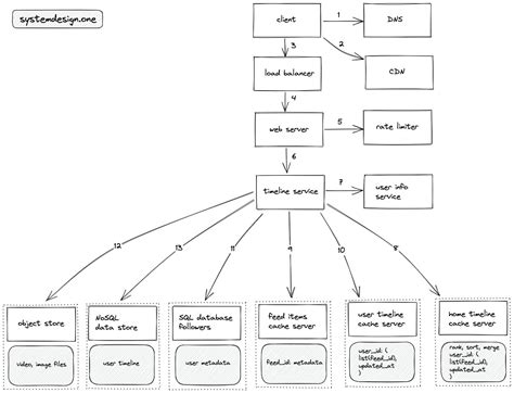
Data Modeling and Storage

When designing the Instagram news feed system , the first hurdle is how to store and manage all that data. Think about it: every photo, every video, every like, every comment, every follower relationship – it all needs a home. Instagram doesn’t just use one type of database; it employs a polyglot persistence strategy, meaning it uses different databases for different jobs. For user data, posts, and relationships, they likely use a combination of relational databases (like PostgreSQL or MySQL) and NoSQL databases (like Cassandra) for their scalability and flexibility. Cassandra is particularly good for handling massive amounts of write-heavy data and providing high availability, which is crucial for a platform like Instagram. Imagine storing every post ID, user ID, timestamp, and engagement count. This data needs to be accessed and updated at an incredible rate. User-to-user relationships (who follows whom) are typically modeled in graph databases or relational tables optimized for quick lookups of follower and following lists. The actual media content – the photos and videos – are stored in object storage systems like Amazon S3 or a similar distributed file system. This is optimized for storing large binary files and serving them efficiently. For metadata related to posts (like captions, timestamps, location tags, and user IDs), they might use specialized key-value stores or document databases. Caching is also absolutely critical here. To speed up feed generation, frequently accessed data, like a user’s most recent posts or the posts from their closest friends, is often stored in in-memory caches like Redis or Memcached. This drastically reduces the need to hit the primary databases for every feed request. The data needs to be structured in a way that allows for quick retrieval of a user’s feed, including fetching posts from all the people they follow, and then applying ranking algorithms. This often involves denormalized data structures or pre-computed feeds to optimize read performance. The sheer volume and velocity of data mean that efficient data modeling and strategic use of different storage solutions are paramount to the success of the Instagram news feed system design . It’s a complex web of interconnected data stores, each serving a specific purpose in the overall architecture. The goal is always to make data readily available and queryable with minimal latency, whether it’s for generating a feed or for analytics purposes.

The Feed Generation Process: Fan-out vs. Fan-in

Now, how do you actually build a user’s feed? This is where the Instagram news feed system design gets really interesting, and it often boils down to two main strategies: fan-out and fan-in , or a hybrid approach. In a pure fan-out approach, when a user posts something, that post is immediately pushed out to the news feeds of all their followers. Think of it like sending an email to a mailing list. For users with a small number of followers, this is quite efficient. However, for a celebrity with millions of followers, this becomes incredibly resource-intensive. Pushing millions of copies of a single post to countless feeds is computationally expensive and can lead to massive data duplication. On the other hand, a pure fan-in approach means that when a user requests their feed, the system goes out and collects all the latest posts from everyone they follow, combines them, ranks them, and then presents the feed. This is more efficient in terms of storage and avoids the massive fan-out problem. However, it can be very slow, especially if a user follows many people. Imagine having to query hundreds or thousands of different sources every single time you open the app! To tackle these issues, Instagram likely uses a hybrid approach . They might pre-compute feeds for users who follow a relatively small number of people (a form of fan-out) and store these in a cache for lightning-fast retrieval. For users who follow a very large number of people, or for content that needs to be highly dynamic (like ads or suggested posts), they might employ a more fan-in-like strategy or a combination. When a user requests their feed, the system might fetch pre-computed