Oracle RAC On VMware: Your Deployment Guide
Oracle RAC on VMware: Your Deployment Guide
Hey everyone! So, you’re looking to deploy Oracle Real Application Clusters (RAC) on VMware vSphere, huh? That’s a smart move, guys! Combining the power of Oracle RAC with the flexibility and scalability of VMware is a game-changer for high-availability databases. But let’s be real, it’s not exactly a walk in the park. There are a ton of things to consider, from networking and storage to specific VMware configurations and Oracle best practices. This guide is here to break it all down for you, making sure your deployment is smooth sailing and super robust. We’ll dive deep into why this combo is so awesome, what prerequisites you absolutely need to tick off, and the nitty-gritty of the deployment process itself. Get ready to level up your database infrastructure!
Table of Contents
- Why Oracle RAC on VMware vSphere is a Winning Combo
- Prerequisites: Setting the Stage for Success
- Step-by-Step Deployment Guide
- 1. Prepare the Virtual Machines
- 2. Install Oracle Grid Infrastructure (Clusterware)
- 3. Install Oracle Database Software
- 4. Create the RAC Database
- Performance Tuning and Best Practices
- Conclusion
Why Oracle RAC on VMware vSphere is a Winning Combo
Alright, let’s chat about why putting Oracle RAC on VMware vSphere is such a killer setup. First off, you get the best of both worlds: the high availability and scalability of Oracle RAC, paired with the incredible flexibility, resource management, and cost-effectiveness of VMware’s virtualization platform. Think about it – Oracle RAC is designed to keep your critical databases up and running, even if hardware fails. Now, layer that onto vSphere, and you’ve got a virtualized environment that can dynamically allocate resources, easily scale up or down, and provide robust disaster recovery capabilities. This means significantly reduced hardware costs because you’re consolidating multiple database servers onto fewer physical machines. You also get faster provisioning times; spinning up new RAC nodes or entire clusters becomes a matter of minutes, not weeks. Plus, VMware’s advanced features like vMotion allow you to move running database instances between hosts with minimal downtime for planned maintenance – a lifesaver for busy IT environments! The ability to easily clone environments for testing and development is another massive win. Instead of buying and setting up new physical hardware for every test bed, you can just clone your production or staging RAC environment in vSphere. This drastically speeds up development cycles and improves the quality of your applications through better testing. We’re talking about a massive boost in agility and efficiency, guys. So, when you’re looking at Oracle RAC on VMware vSphere deployment , you’re investing in a solution that offers unparalleled uptime, performance, and flexibility, all while optimizing your IT budget and operational overhead. It’s the modern approach to mission-critical database management.
Prerequisites: Setting the Stage for Success
Before you even think about clicking through the installation wizard, there are some crucial prerequisites for Oracle RAC on VMware vSphere that you must get right. Skipping these is like building a house on sand – it’s just not going to end well. First up, VMware vSphere Version and Licensing : Make sure you’re running a version of vSphere that is certified and supported by Oracle for RAC deployments. Oracle has specific requirements, so check their documentation for the latest compatibility matrix. You’ll likely need vSphere Enterprise Plus for all the advanced features like Distributed Resource Scheduler (DRS) and Storage vMotion, which are highly recommended for RAC. Hardware Compatibility : This is non-negotiable, guys. Ensure your physical server hardware, network adapters (NICs), and storage are on VMware’s Hardware Compatibility List (HCL). Using unsupported hardware can lead to instability and performance issues that are a nightmare to troubleshoot. Network Configuration : This is arguably the most critical part for RAC. You need multiple, independent network interfaces for each node. Typically, you’ll have one for public access (client connections), one for private interconnect (cluster communication – crucial for RAC performance and stability), and potentially others for storage access (like iSCSI or NFS). These networks should be configured with high bandwidth and low latency. Crucially, the private interconnect network MUST NOT be shared with the public network , and it should be on its own dedicated vSwitch or VLAN. VMware’s Multi-Pathing (NMP) and Jumbo Frames are also key considerations here for optimal performance and reliability. Storage Strategy : Oracle RAC requires shared storage accessible by all nodes. On VMware, this usually means using VMFS datastores backed by SAN (iSCSI, Fibre Channel) or NAS (NFS). You need to ensure the storage provides adequate IOPS, throughput, and is configured for redundancy. Consider using VMware’s Storage vMotion for flexibility, but understand its implications on performance during the migration. The choice of storage type and configuration directly impacts RAC performance and availability . Also, think about how you’ll manage Oracle Clusterware files (like OCR and voting disks) – they need to be on highly available, low-latency storage. For Clusterware, using VMDKs on a shared VMFS datastore is common, but ensure it’s resilient. Virtual Machine Configuration : When creating your VMs for RAC nodes, assign sufficient CPU and RAM. Oracle recommends dedicating specific CPU cores to the VMs (using reservations) to avoid performance variability. Don’t overcommit CPU aggressively on hosts running RAC . Also, ensure you configure the network adapters correctly within the VM settings, matching them to the appropriate virtual switches and VLANs. For storage, use SCSI controllers like LSI Logic SAS or VMware Paravirtual SCSI (PVSCSI) for better performance. And yes, you’ll need multiple virtual disks for Oracle binaries, data files, and redo logs, and crucially, shared disks for the Clusterware OCR and voting disks, often presented as raw device mappings (RDMs) in physical compatibility mode or as VMDKs on shared VMFS datastores. Remember, getting these prerequisites nailed down is your foundation for a stable, high-performing Oracle RAC cluster on vSphere. Don’t rush this part, guys!
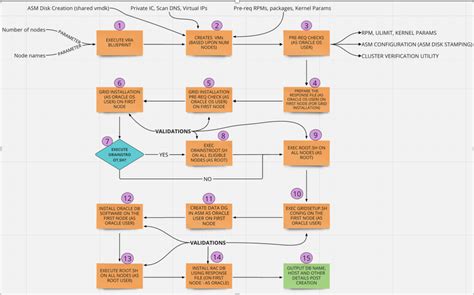
Step-by-Step Deployment Guide
Okay, you’ve got your prerequisites sorted – awesome! Now let’s walk through the actual Oracle RAC on VMware vSphere deployment . This is where the magic happens, but remember, precision is key. We’ll cover the main stages, but always refer to the official Oracle and VMware documentation for the most detailed, version-specific instructions.
1. Prepare the Virtual Machines
First things first, you need to create your virtual machines (VMs) that will host your Oracle RAC nodes. For each node, create a VM with the appropriate CPU, RAM, and disk space as determined during your planning phase. Crucially, ensure each VM has the necessary network interfaces configured : one for the public network, and at least one dedicated interface for the private interconnect. Assign these virtual NICs to the correct virtual switches and VLANs you set up earlier. For storage, create VMDKs for the OS, Oracle binaries, and database files. Remember that Oracle Clusterware requires shared storage for the Oracle Cluster Registry (OCR) and voting disks. You can achieve this using VMDKs on a shared VMFS datastore or, for older versions or specific requirements, Raw Device Mappings (RDMs) in physical compatibility mode. Ensure these shared disks are visible and accessible to all intended RAC nodes. It’s also highly recommended to configure CPU reservations and shares for these VMs to guarantee performance and prevent resource contention. Don’t forget to set up hostnames and IP addresses for all network interfaces on each VM according to your network plan. Think of these VMs as your individual database servers; treat them with care!
2. Install Oracle Grid Infrastructure (Clusterware)
With your VMs ready, the next major step is installing Oracle Grid Infrastructure, which includes the Clusterware software. This is the foundation upon which your RAC database will run. Log in to your first node and start the Grid Infrastructure installer. You’ll be prompted to choose between ‘Cluster Installation’ and ‘Standalone Installation’; select ‘Cluster Installation’ . The installer will guide you through specifying the Oracle base directory, the Grid Infrastructure home, and network interface configurations. Pay close attention to the network interface selection , ensuring you correctly identify the public and private interconnect interfaces. You’ll also configure the Clusterware storage here – either selecting your shared VMDKs or RDMs for the OCR and voting disks. The installer will likely perform several pre-checks; address any failures before proceeding. Once the first node is configured, you’ll run the installer on the remaining nodes, choosing the ‘Add node’ option. This process copies the Grid Infrastructure binaries and configures the cluster services on the new nodes, joining them to the existing cluster. It’s vital that all nodes have identical Grid Infrastructure installations and configurations. This stage truly builds the cluster communication layer that makes RAC possible.
3. Install Oracle Database Software
Now that Grid Infrastructure is up and running on all your RAC nodes, it’s time to install the Oracle Database software itself. Use the Oracle Universal Installer (OUI) again, but this time, you’ll be installing the database binaries. You only need to install the database software on ONE of the nodes . The installer will place the binaries in the specified Oracle Home directory. Select the ‘Oracle Real Application Clusters database installation’ option. Choose the database edition you require (e.g., Enterprise Edition) and any additional options. The installer will then distribute the binaries to all other nodes in the cluster automatically. This is a huge time-saver compared to installing on each node individually. Make sure the Oracle Home directory is accessible from all nodes, typically via shared storage or by being installed in the same path on each node’s local storage if you’re not using a shared file system for the Oracle binaries themselves.
4. Create the RAC Database
With the Oracle software installed, you’re ready to create your actual RAC database. You’ll typically use the Database Configuration Assistant (DBCA) for this. Launch DBCA (usually found in your Oracle Home bin directory) and select the option to ‘Create a database’. Choose the ‘Real Application Clusters (RAC) database’ option . DBCA will then guide you through the entire process. You’ll specify the database name (Global Database Name and SID prefix), select the database template (e.g., General Purpose or Data Warehouse), configure storage options (local file systems, ASM, or shared VMDKs/RDMs), specify character sets, and importantly, select the nodes on which you want this database instance to run. You can choose to run instances on all nodes or a subset. You’ll also configure memory parameters (SGA, PGA) and security settings. DBCA will create the necessary database files, listener configurations, and register the database with the Clusterware. This is the culmination of your effort, resulting in a fully functional, highly available Oracle RAC database spread across your VMware VMs. Remember to test failover scenarios after creation to ensure everything is working as expected!
Performance Tuning and Best Practices
So, you’ve got your Oracle RAC running on VMware vSphere – congrats! But we’re not done yet, guys. To really unlock the power of this setup, you need to focus on
performance tuning for Oracle RAC on VMware
. It’s a different ballgame than bare metal, and there are specific tweaks you need to make. First off,
CPU and Memory Management
: As mentioned before,
don’t overcommit CPU
on your ESXi hosts running critical RAC workloads. Use CPU reservations to guarantee resources for your database VMs. For memory, similarly, ensure enough physical RAM is available on the hosts. VMware’s transparent page sharing (TPS) can sometimes cause issues with RAC’s high memory usage; consider disabling it at the VM level if you encounter problems.
Monitoring resource utilization (CPU, memory, I/O) within both vSphere and Oracle is crucial
to identify bottlenecks. Look for NUMA node alignment issues within the VMs; ideally, a single RAC instance should reside within a single NUMA node on the physical host.
Network Tuning
: The private interconnect is the lifeblood of RAC. Ensure it’s configured with the highest possible bandwidth and lowest latency. Use dedicated vSwitches and VLANs. Check if Jumbo Frames are enabled end-to-end (VMs, vSwitches, physical switches, storage) if your environment supports it, as this can significantly reduce network overhead. Monitor network I/O and latency closely.
Low latency is paramount for cache fusion efficiency
.
Storage Optimization
: This is another huge area. Ensure your shared storage (VMFS or NFS) is performing optimally. Monitor IOPS and throughput. Use VMware’s storage I/O control (SIOC) if necessary to manage storage contention. If using ASM (Automatic Storage Storage Management), ensure your disk groups are well-balanced and configured for redundancy.
Avoid placing Oracle database files, redo logs, and Clusterware OCR/voting disks on the same datastore if possible
, especially if they share the same storage backend, to prevent I/O contention. Consider using different types of storage for different workloads (e.g., faster storage for redo logs).
Oracle Specific Tuning
: Beyond the virtualization layer, apply standard Oracle RAC tuning practices. Ensure your
init.ora
parameters are optimized for RAC, particularly those related to inter-instance communication and locking. Use Oracle’s Clusterware tools to monitor cluster health and instance activity. Regularly analyze AWR (Automatic Workload Repository) reports to identify performance trends and areas for improvement.
Validate Oracle’s recommended settings for virtualized environments
, as they sometimes differ slightly from bare-metal recommendations. Regularly patch both your Oracle software and VMware vSphere to ensure you have the latest performance enhancements and bug fixes. Remember, consistency is key – ensure all RAC nodes have identical configurations for CPUs, memory, network, and storage from the vSphere perspective. Building a high-performing Oracle RAC on VMware requires a holistic approach, considering both the virtual infrastructure and the database software. Keep tuning, keep monitoring, and your cluster will thank you!
Conclusion
Deploying Oracle RAC on VMware vSphere is a strategic decision that offers immense benefits in terms of availability, scalability, and cost-efficiency. By meticulously planning your network, storage, and VM configurations, and by following the installation steps carefully, you can build a robust and high-performing database cluster. Remember, the prerequisites are non-negotiable, and continuous performance tuning is key to unlocking the full potential of your RAC environment within vSphere. Keep an eye on resource utilization, network latency, and storage performance. With the right approach, guys, you can create a truly resilient and agile database infrastructure that supports your critical business applications effectively. Happy deploying!