Sequence Diagram: Registering Users Made Easy

D.Expipoint 142 views
Sequence Diagram: Registering Users Made Easy

Sequence Diagram: Registering Users Made Easy

Hey guys, let’s dive into the awesome world of sequence diagrams and see how they can totally simplify understanding the user registration process. When we talk about a sequence diagram register process, we’re essentially mapping out the exact order of interactions between different components – think of it like a step-by-step movie script for your software! This is super crucial for developers, testers, and even project managers to get on the same page. Imagine you’re building a new app, and you need users to sign up. How does that actually happen behind the scenes? A sequence diagram breaks it all down. We’re talking about the user interacting with the website or app, the request going to a server, the server doing its thing (like checking if the username is already taken), and then sending a response back. It’s all about the flow of messages and the timing of those messages. Without a clear diagram, things can get messy, leading to bugs and confusion. So, when we focus on the sequence diagram register functionality, we’re looking at a specific user journey that needs to be clearly defined and understood by everyone involved. We’ll explore the common actors and objects involved, the messages they exchange, and how this visual representation helps catch potential issues before they become big problems. It’s a powerful tool, and once you get the hang of it, you’ll wonder how you ever worked without one. Let’s get into the nitty-gritty!

Understanding the Core Components of a Registration Sequence Diagram

Alright, so when we’re building a sequence diagram register flow, we need to know the key players and the stuff they interact with. Think of it like a play: you have actors, props, and a stage. In our software play, the main actors are usually the User (that’s you or me, the person trying to sign up) and potentially an Admin (who might manage users later). Then we have the objects , which are the different parts of our system that handle the registration. Typically, you’ll see a Web Browser or Mobile App (the interface the user directly interacts with), a Web Server (which receives the requests from the browser/app), a Database (where all the user information gets stored), and sometimes a Business Logic Layer or Authentication Service (which handles the actual processing and security checks). The magic happens when these components exchange messages . These messages represent the actions or data being sent back and forth. For example, the User might send a register() message to the Web Browser. The Web Browser then sends a submitRegistration(username, password, email) message to the Web Server. The Web Server might then send a createUser(username, password, email) message to the Business Logic Layer, which in turn sends a saveUser(userData) message to the Database. See how it’s all laid out? Each message has a sender and a receiver, and it’s shown as an arrow. We also use lifelines , which are those dashed lines extending down from each component, showing their existence over time. When a component is actively involved in a message exchange, its lifeline is usually solid; when it’s idle, it might be represented differently or implied. Understanding these core components is the first step to creating a crystal-clear sequence diagram register that everyone can follow. It’s like learning the alphabet before you can write a novel – essential for clarity and accuracy. We’ll be breaking down these interactions further in the next sections, showing you exactly how to visualize this crucial process.

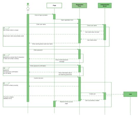
Step-by-Step Breakdown: The User Registration Journey

Now, let’s get down to the nitty-gritty of how a sequence diagram register actually plays out, step-by-step. This is where the real value comes in, guys. We’re tracing the path from the moment a user decides to sign up to the moment their account is successfully created (or they get an error, which is also important to diagram!). So, imagine our User is on a website or app. The first step is they fill out a registration form – you know, username, password, email, maybe some other details. This action is implicitly the start of our sequence. The Web Browser (or Mobile App ) is the interface here. Once the user clicks that ‘Sign Up’ button, the browser/app packages all that information and sends it off as a request to the Web Server . This is our first explicit message: something like POST /register with the user’s data in the body. The Web Server receives this request. It’s like the gatekeeper. Before it does anything too complex, it might do some initial validation – checking if required fields are filled. If not, it sends an error message back to the browser/app, and the sequence might end here with a displayErrorMessage('Please fill all required fields') message. But let’s assume the initial validation passes. The Web Server then needs to process this request further. It often delegates this to a more specialized component, like a Business Logic Layer or an Authentication Service . So, the Web Server sends a message like createUser(username, email, passwordHash) to this service. This service is where the heavy lifting happens. It might check if the username or email is already in use by querying the Database . If it is, it sends back a message like userExistsError to the Web Server, which then relays it to the user. If everything is unique, the Business Logic Layer proceeds to hash the password (for security, obviously!) and then sends a message to the Database to actually store the new user’s details. This message could be saveUser(username, email, hashedPassword) . The Database confirms the save, perhaps by returning an userId or a success status. This confirmation travels back up the chain: Database to Business Logic Layer, Business Logic Layer to Web Server, and finally, the Web Server sends a success response back to the Web Browser/App . The browser/app then typically displays a success message to the User , like ‘Registration successful! Please check your email.’ or redirects them to a login page. This entire flow, visualized with messages and lifelines, forms the core of your sequence diagram register process. It’s vital for understanding data flow and potential bottlenecks.

Common Scenarios and Error Handling in Registration

Now, every sequence diagram register needs to account for what happens when things don’t go perfectly. Because, let’s be real, errors are part of life and software! A robust registration flow needs to gracefully handle common issues and provide clear feedback to the user. One of the most frequent problems is duplicate user information . When the Web Server sends the registration details to the Business Logic Layer , this layer will likely query the Database to check if the username or email already exists. If the Database finds a match, it returns a specific error message, say DUPLICATE_EMAIL . This error message travels back to the Web Server, and then a user-friendly message like